从价格战到体系能力的分水岭。
如果只看数据,2025年的中国汽车产业,并不算差。
全年汽车销量仍然稳定在3300–3500万辆区间,中国依然是全球最大的汽车市场;
新能源汽车销量预计在1500–1700万辆之间,新能源年渗透率将突破53%;
中国汽车出口继续增长,全年出口规模有望达到650–700万辆。
但如果你身处产业内部,会明显感受到另一种气氛。
这一年,几乎所有企业所有人都在说同一件事:“比以前更忙,但赚钱更难了。”
2025年,中国汽车产业并不是在单纯“向前跑”,而是在一次极限状态下完成集体换挡:从速度,换到结构;从规模,换到效率;从单点技术,换到体系能力。这是一次并不轻松、甚至有些痛苦的调整,但却是不可回避的阶段。
从2025年开始,真正的问题变成了:谁能继续留在牌桌上?
持续升维的白热化竞争
竞争永远有,但激烈程度一年胜过一年。
1、从“高速扩张”进入“极限竞争”
2025年,中国汽车市场的新车供给密度仍然处在历史高位。
单月新品发布常态化超过30款,主流价格带(10–25万元)几乎没有空白区间,多数车型生命周期被显著压缩,从18个月甚至到了12个月。
与此同时,价格战已经彻底从一种阶段性竞争策略,演变为整个行业必须面对的长期环境变量。
2024年汽车行业的盈利水平在全年利润率为4.3%,2025年1-10月份行业利润率为4.4%,相较下游工业企业平均利润率6%,完全对不起汽车行业的龙头地位。除头部车企之外,多数中小车企利润微薄甚至亏损,部分企业面临生存压力。而在披露车辆毛利率的主流车企中,单车毛利率多集中在十几个百分点,并在促销与产品切换周期明显波动。当研发、渠道、营销、折旧等高费用结构叠加后,企业的盈利空间被进一步压缩,部分产品在强促销周期内已接近盈亏线。
在这样的背景下,越来越多企业在内部形成了一种现实而克制的共识:不再以短期利润最大化为目标,而是“以规模换现金流,以时间换空间”。
这也意味着,竞争的核心已经不再是谁跑得更快、声量更大,而是谁的家底更厚——能在微利甚至亏损状态下,维持稳定的现金流、控制好风险敞口,撑过行业的“腰部时间”,熬到这一轮结构性分化中顶峰相见。
而这种竞争方式的代价极其巨大。
当头部企业的规模效应被进一步放大,成本与价格压力会沿着产业链向上游快速传导,供应链正在成为价格战外溢效应的集中承压区。
2025年,“60天账期”之所以成为行业焦点,正是因为在整车端利润空间被极度压缩的情况下,现金流压力被系统性地转移至供应链。对中小零部件企业而言,这不只是账期延长的问题,而是现金流安全边际被迅速侵蚀的问题。一旦回款节奏失控,风险就会从个体企业,迅速演变为产业链层面的系统性风险。
从这个角度看,价格战已经不再只是车企之间的竞争手段,更是在重塑整个汽车产业的营利结构与风险分布。
2、从“技术领先”转向“体系竞争”
2025年技术依然重要,但单点技术已经无法形成长期护城河。
电池、电驱、电控技术高度成熟,主流智能座舱、辅助驾驶方案日趋收敛高度趋同,新车型在核心参数上的边际差异明显减少。在盖世汽车产业数据库当中,几乎所有品类,都有大量的充足的优质的供应商和产能嗷嗷待哺。
图片来源:盖世全球汽车产业大数据 autodata.gasgoo.com
真正拉开竞争差距的,是企业平台化与模块化能力,成本控制的深度,软件与硬件的系统整合,以及组织效率与决策速度。
如果看车企排名,前三位的比亚迪、吉利和奇瑞,都是平台级别的玩家,不止是品牌和车型的平台化,更是技术和生态系统的平台化。这当然也影响到供应链的形态,也必须是平台级别的生态玩法。比如地平线,不久前在深圳召开的生态大会,就能看到其在市场、客户、产品服务、场景、产业、资本都进行了全方位的立体扩展,相互融入,抱团成长。
3、从“贸易出海”转向“全球经营”
2025年,越来越多的企业开始清晰地意识:中国市场的竞争压力,已经无法只在国内消化。
一方面,国内市场进入高强度价格战与高度同质化竞争阶段,新增需求放缓、利润空间被持续压缩;另一方面,产能与技术能力在过去数年快速扩张之后,开始被动或主动地“溢出”国内市场。这使得出口、本地化制造与海外市场经营,不再只是战略选项,而是缓冲国内巨大竞争压力的现实路径。
图片来源:奇瑞汽车
从数据上看,这一趋势已经非常明确。
2025年,中国汽车出口规模预计达到650–700万辆,继续创历史新高;其中,新能源汽车及相关车型占比显著提升。出口目的地也呈现出更加多元化的特征,新兴市场仍是重要增量来源,而欧洲、中东、拉美等市场的结构性机会进一步凸显。
图片来源:零跑汽车
但与此同时,“走出去”的含义正在发生变化。
早期的出海,更多是贸易层面的“把车和零部件卖出去”;那么到2025年,越来越多企业发现,真正决定出海可持续性的,已经不只是单纯的产品竞争力,更是对全球规则体系的理解与适应能力。
在欧洲市场,围绕碳排放、原产地规则、本地化率、法规等要求持续抬升;在北美市场,新能源补贴、供应链合规、地缘政治因素对产品和技术路径的影响愈发直接;在部分新兴市场,本地产业政策、关税结构、金融与汇率风险,也对商业模式和进入形态提出了更高要求。
图片来源:盖世汽车研究院
这些因素正在反向塑造中国企业的产品规划与投资决策。
越来越多企业在产品定义阶段,就开始同步考虑不同市场的法规差异与合规成本;在产能布局上,也不再局限于“整车出口”,而是通过海外建厂、盘活当地存量产能、提升本地采购比例等方式,降低贸易与政策风险;在供应链层面,部分企业开始推动核心零部件的属地化配置,以满足日益复杂的全球准入条件。
出海不再只是销售市场端的任务,而逐渐上升为涉及战略、研发、制造、供应链、合规与金融的系统工程。这也意味着,全球市场正在从“增量机会”,转变为对中国汽车产业的一种长期约束条件,开始深度影响企业的节奏选择、投入强度与风险偏好。
市场规模还在,但钱太难赚了
1、巨大的牌桌:白热化竞争×头部效应×供应链承压
在2025年的中国汽车市场,其竞争激烈程度,已经不仅体现在价格层面,更体现在参与者数量与结构的极度失衡上。截至目前,据不完全统计,中国市场上约有70+家车企、近180个汽车品牌。在全球主要汽车市场中,如此数量级、如此密集度的品牌格局,几乎是独一无二的。
但与此同时,市场份额却在持续向头部集中。
销量、渠道、品牌认知、供应链资源,正在加速向少数头部车企和核心品牌聚拢,“强者更强”的马太效应愈发明显。这意味着一个残酷的现实:对大量中小品牌而言,生存空间正在被系统性压缩;而对那些几乎“看不见”的品牌来说,最后一根稻草随时会掉下来。
这种压力,在供应链端被进一步放大。
对规模化供应链企业而言,头部客户往往意味着多项目并行、多平台开发。表面上看,项目数量在增加,但实际上,研发资源、工程能力、资金投入被高度分散,对组织与现金流的要求显著抬升。
而对中小供应链企业来说,情况更为艰难。一方面,头部车企项目门槛不断提高,进入难度加大;另一方面,缺乏规模和稳定出货量的客户,反而更容易稀释、甚至伤害企业有限的资源——研发投入难以摊薄、回款周期拉长、项目失败风险放大。这也是为什么“强化60天账期”变得如此重要的核心原因。
整个市场,越来越像是一张巨大的牌桌:各家车企坐在牌桌上,不断出牌:推出新车型,切换新平台,押注新的细分市场,希望在有限的窗口期内,打出一款“爆款产品”。而只要某一细分市场出现积极反馈,同质化产品便会迅速跟进,竞争密度在极短时间内被推至极限。
这张牌桌背后,每一家车企身后,实际上都站着自己的供应链。供应商们用真金白银,进行技术创新、产品研发、产线建设、生产制造、库存、和服务投入。当车企赌赢、爆款出现时,收益往往高度集中;而当产品未能跑出来,或车型生命周期被迅速压缩,风险却被大量留在了供应链一侧。
整车企业在牌桌上博弈胜率,供应链企业承担的就是这张牌桌的“底池风险”。当行业竞争从比速度、比规模,演变为比耐力、比现金流时,风险分布是否合理,正在成为影响产业稳定性的关键变量。
2、消费趋势更加务实
当前中国汽车市场中,增换购用户的占比已超过65%。这意味着,绝大多数购车者并非首次购车用户,而是已经有过用车、养车、换车经验的“成熟用户”。当用户“已经用过车”,判断标准就会发生根本变化:他们不再容易被配置表、技术名词或参数领先所打动,对车辆的好坏、实用性与长期可靠性形成自己的判断,极其看重用户口碑和真实使用体验。
在这样的用户结构背景下,消费趋势的务实化几乎是必然结果。
1)插混与增程成为大量成熟用户的理性选择。
2025年插混与增程车型在新能源中的占比明显提升。这并非技术路线“倒退”,而是用户在经历真实用车之后,对补能便利性、出行确定性和使用边界所做出的现实选择。对大量增换购家庭而言,是否省心、是否好用、是否能够覆盖绝大多数出行场景,远比技术路线的“纯粹性”更重要。
图片来源:盖世汽车研究院
2)主流产品投放集中向更大更好更豪华的B级及以上
在首购用户占比更高的早期阶段,价格敏感度更高、以A级及入门级车型为主,让用户逐步能接受和体验新能源;而在增换购主导的市场环境下,用户更愿意为更大的空间,更好的舒适性,更高的功能配置和更好都服务支付溢价。这也是为什么,现在的车越做越大,越做越宽,越做越好豪华。中大型SUV、多排座车型,以及强调空间、舒适性和综合使用体验的产品,正在逐渐成为不少品牌的销量支柱。
3)炫技型功能开始出现明显回调。
在市场验证和真实使用反馈的作用下,一些曾经被视为“创新亮点”的功能,正在被重新审视。例如,隐藏式门把手等设计,在实际使用中暴露出可靠性、低温适应性、应急安全等问题后,开始在部分车型上被谨慎对待甚至回调。讲求实用、好用、不反直觉变成设计的核心,毕竟,消费者愿意支付的是确定性,是省心,是在复杂现实条件下依然可控、可预期的使用体验。
与此同时,安全问题正在引发监管层面的进一步收敛。随着新能源汽车和智能化功能进入规模化使用阶段,相关安全事件的社会关注度显著上升,监管部门对功能边界、可靠性和责任划分的要求也在不断明确。这一趋势,正在反向影响企业在产品定义阶段对功能取舍的判断。
3、价格战负面效应开始显现
随着价格战进入常态化阶段,其影响已不再局限于毛利下滑,而是开始在品牌价值、资产价值和体系能力等更深层面集中显现。
1)品牌溢价正在被持续稀释,高端市场不再高端。
在中国市场,传统豪华品牌销量明显承压。曾经售价近90万元的玛莎拉蒂Grecale格雷嘉纯电SUV,在今年12月中旬的裸车价低至35.88万元起,降幅超60%。而保时捷、法拉利等豪车今年在中国的销量也遭遇了大规模的下滑,其中经销层面的大幅降价和买完就跌的用户体验,实在不让人感到愉快。
销量下滑当然有宏观经济的影响,但高端需求并没有消失那么多,而是说明一旦高端产品频繁参与价格博弈,其品牌溢价和用户心智会被持续消耗。当消费者不再信念品牌的一致性和价格的稳定性,那么基于功能来做购买决策,变成了自然而然的选择。毕竟中国本土豪华品牌在40-60万价格区间带打出的产品力,实在是太物超所值了。
2)新能源二手车残值体系承压,成为价格战的滞后反应。
新车价格频繁调整,直接压低了同款车型的残值预期。根据中国汽车流通协会数据显示,大部分新能源新在使用1年后,残值率大致在50%-70%左右,三年平均残值率仅剩32.5%,二手车折价速度远快于用户心理预期。这不仅影响二手车市场活跃度,也反过来制约新车端的金融方案和置换体系。
当消费者开始担心“今天买的车,很快就大幅贬值”,价格战的副作用便会反噬新车市场本身。
3)交付与服务能力被放大检验,体系短板更易暴露。
在产品密集投放和销量波动加大的背景下,交付节奏、售后响应和服务网络能力,正在成为影响用户口碑的关键变量。一旦体系能力与扩张节奏不匹配,问题会迅速被放大,直接影响品牌信任。典型的如蔚来今年的新款ES8,价格下调之后订单快速上扬,但是等车至少要3-4个月,这个时间实在是有点过长了。
价格战没有赢家,只有幸存者。真正能够穿越这一轮竞争周期的,不是价格最低的企业,而是那些在低利润环境下,依然能守住品牌、稳住残值、托住体系的企业。
技术创新减少,产业化上量加速
2025年真正的突破性技术创新并不多见,更多的是通过快速上量完成赛道竞争,以成本优势扩大规模,形成市场竞争格局的差异。
1、电动化已经不再是核心变量
2025年,是中国汽车产业电动化阶段性完成的一年。动力电池成本继续下探,主流纯电平台高度模块化,超快充成为规模化卖点,供应链成熟度显著提升。与此同时,补能体系也在持续优化,根据国家能源局相关口径显示,截至2025年11月底,中国充电桩总量已超过1932万台(其中公共约463万、私人约1470万),同比增长显著。换电也在扩张,截止到2025年12月26日,蔚来披露其换电站规模已达3650座,并完成高速换电网络阶段性建设。
电动化,已经从“技术问题”,变成了“经营问题”。
2、智能化进入“真实使用阶段”
2025年,智能化正在跨过一个关键门槛——从“演示能力”走向“规模化真实使用”。高阶辅助驾驶、智能座舱不再只是发布会上的卖点,而是开始被大量用户在日常通勤、高速出行和复杂路况中频繁使用。
图片来源:盖世汽车研究院
比如华为的智驾方案,已在多款量产车型上实现城市领航、高速领航、自动泊车等功能的规模化落地,其智能驾驶系统往往作为高配或选装方案提供,价格从数万元到更高区间不等。这类方案的共同特征是:功能边界清晰、策略相对保守,强调稳定性和可预期性,而不是单纯追求“激进体验”。
地平线的HSD(Horizon SuperDrive)方案,也在2025年搭载上价格在十几万元级别的车型上,围绕着可量产、可规模化部署的高阶辅助驾驶能力,强调在算力、算法与成本之间取得平衡。
图片来源:地平线
这反映出一个现实变化:智能化竞争,正在从“谁的功能更多”,转向“谁的方案更能被稳定用起来”。
随着使用规模扩大,问题也随之显性化:系统是否足够稳定?极端场景如何处理?用户是否会过度信任系统?一旦发生事故,责任如何划分?在这样的背景下,年底L3级自动驾驶相关牌照与试点开始出现实质性推进。2025年12月15日至23日,工信部及多地交管部门批准并发放国内首批L3级自动驾驶专用牌照,长安、北汽极狐等车企率先获准在特定区域开展试点,标志着中国L3级自动驾驶正式进入“合规商用”阶段。
因此,2025年的智能化竞争,本质上已经发生变化。智能化不再只是吸引用户下单的“卖点”,而正在变成一种需要对稳定性、安全性和责任承担负责的系统能力。谁能把功能真正用好、用稳,并在责任框架下持续迭代,谁才更有可能在下一阶段的智能化竞争中走得更远。
智能化,正在从“卖点”,变成“责任”。
3、安全与监管权重明显上升
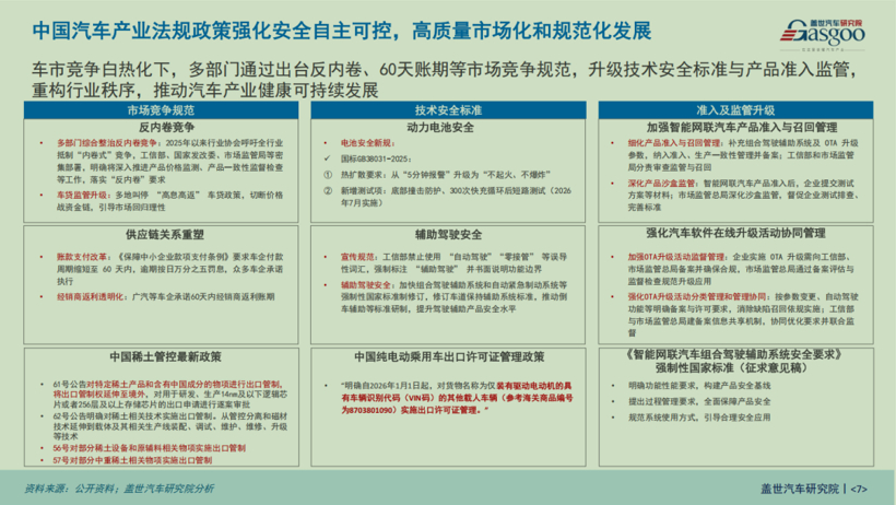
2025年起,行业共识逐渐形成:功能并非越多越好,真实使用场景下的稳定性与可控性更重要。围绕反内卷、60天账期、动力电池安全、辅助驾驶功能边界、OTA升级与召回管理等制度持续完善,监管重心正从“鼓励创新”转向“安全、合规与责任并重”,成为企业必须长期遵循的硬约束。
图片来源:盖世汽车研究院
这会让行业节奏变慢,但会让产业更健康。
企业格局:胜负手显现
1、强者恒强,体系竞争
头部企业在2025年出现一个明显趋势:不再过度押注单一爆款,强调平台复用与产品矩阵。
更关注长期成本结构与盈利模型,也开始选择性发力短板。比如比亚迪,今年的重点实际上是在海外市场快速提升产能布局和销量爬坡,吉利则是集中力量打好领克、极氪和银河的三个9系列,奇瑞在巩固海外市场基本盘基础之上,发力智能化和品牌向上。
规模仍然重要,但已经不再是唯一目标。
2、合资品牌没有中间道路:要么出局,要么All In
合资品牌的核心挑战在于“体系不适配”。问题并不主要来自产品力,而更多体现在决策链条、软件能力与本地化协同机制上。在高频迭代的中国市场,这一矛盾被持续放大。
当然近年来,合资品牌也在加速调整:如上汽奥迪与华为在智能化领域展开深度合作,宝马引入Momenta的辅助驾驶方案,大众也开始在多款车型上采用国产芯片与本土供应链。这些动作本身说明,合资品牌正在补齐能力短板,但真正的挑战在于合作能否转化为体系内生能力,而不仅是“外挂式”解决方案。
3、新势力去魅,不再有“滤镜光环”
2025年,所谓的“新势力们”也不再被单独以“创新者”视角看待,而是被放在同一张经营报表上比较。谁能自我造血?谁仍然高度依赖外部融资?已经是一道清晰的分水岭。今年是零跑汽车十周年,朱江明更是坦言“站在新十年的起点,从跟跑到领跑,这要求我们不能再以“新势力”自居,而要以一家可持续发展、值得尊敬的世界级车企来要求自己。
产业链加速分化
2025年,中国汽车产业链正在进入一个明显的分化加速期。这种分化,并不只是规模大小的差异,而是围绕系统能力、平台深度与全球化适配能力展开的结构性分层。
一方面,系统级、平台级供应商的议价能力正在显著提升。随着整车企业竞争重心从“单点配置”转向“整体体验”和“长期可靠性”,能够提供系统化解决方案、参与整车联合开发的供应商,正在被更早、更深地纳入产品定义阶段。这类企业不仅参与技术选型,还深度嵌入成本优化、平台复用与生命周期管理,其价值不再简单体现在单一零部件价格上,而体现在整体效率与风险控制能力上。
与之形成鲜明对比的是,单一零部件企业的价格压力持续加大。在平台高度模块化、技术趋同的背景下,功能可替代性增强,使得零部件采购更容易被纳入比价与压价逻辑。对缺乏系统集成能力、规模效应或差异化技术壁垒的企业而言,议价空间被不断压缩,利润弹性明显下降。
图片来源:盖世汽车研究院
在这一轮分化中,几个方向尤为突出,正在成为产业链的“高地”。
其一,是以底盘XYZ轴融合为代表的系统集成方向。
随着线控制动、线控转向、智能悬架与智能驾驶深度协同,底盘正从传统机械系统,演进为高度软件化、可协同调度的整车关键平台。能够提供融合方案、而非单一部件的企业,正在获得更高的战略地位。
其二,是智能化系统级解决方案。
随着高阶辅助驾驶进入真实使用阶段,整车企业越来越重视系统稳定性、责任边界和长期维护能力。这使得能够在算法、算力、软件架构和工程落地之间取得平衡的供应商,更容易获得持续合作机会。
其三,是具备全球化交付与服务能力的供应链企业。
在整车出海从“贸易模式”走向“本地化经营”的过程中,供应链是否能够同步提供海外工程支持、本地交付、合规能力和服务保障,正在成为能否“跟随出海”的关键门槛。
德赛西威西班牙智能工厂建设现场,图片来源:德赛西威
在这些变化叠加之下,Tier1的角色正在发生根本转变。从过去以“卖零件”为主,逐步走向“系统+服务+共担风险”的模式。不能进入系统层、平台层的供应商,生存空间会被持续挤压;而能够完成角色升级的企业,则有机会在高度竞争的环境中,获得更稳定、更长期的位置。
产业链的加速分化,意味着中国汽车产业正在从“规模驱动”,走向“能力分层”。不是所有参与者都会变强,但强者的门槛,正在被不断抬高。
回看2025年,中国汽车产业并未迎来决定性的技术跃迁,却在极限竞争中完成了一次深刻的结构校准。价格战、智能化责任化、出海逻辑转向与产业链分化,共同推动行业从“跑得快”转向“走得稳”。展望2026年,竞争的核心将不再是谁扩张得更快,而是谁能在低利润、强约束的环境中,建立可持续的体系能力与长期信任,穿越周期。
也期待行业真正迈入高质量发展时代。
*版权声明:本文为盖世汽车原创文章,如欲转载请遵守 转载说明 相关规定。违反转载说明者,盖世汽车将依法追究其法律责任!
本文地址:https://auto.gasgoo.com/news/202512/31I70440592C108.shtml
销量 中国 出海  好文章,需要你的鼓励
联系邮箱:info@gasgoo.com
求职应聘:021-39197800-8035
简历投递:zhaopin@gasgoo.com
客服微信:gasgoo12 (豆豆)
新闻热线:021-39586122
商务合作:021-39586681
市场合作:021-39197800-8032
研究院项目咨询:021-39197921
