具身智能机器人作为 AI 与物理世界交互的关键枢纽,其战略价值已在资本端形成广泛共识:一方面,头部企业凭借技术优势和品牌影响力,持续吸引大量资本涌入;另一方面,具身智能机器人在垂直场景的应用也呈现出百花齐放的态势,从工业制造到医疗健康,从教育娱乐到服务行业,各个领域都在积极探索其应用潜力。
这场资本与产业的深度耦合,不仅是对技术成熟度的认可,更是对“具身智能重构生产关系”这一长期命题的坚定下注。
头部效应凸显,乐聚成10月“吸金王”
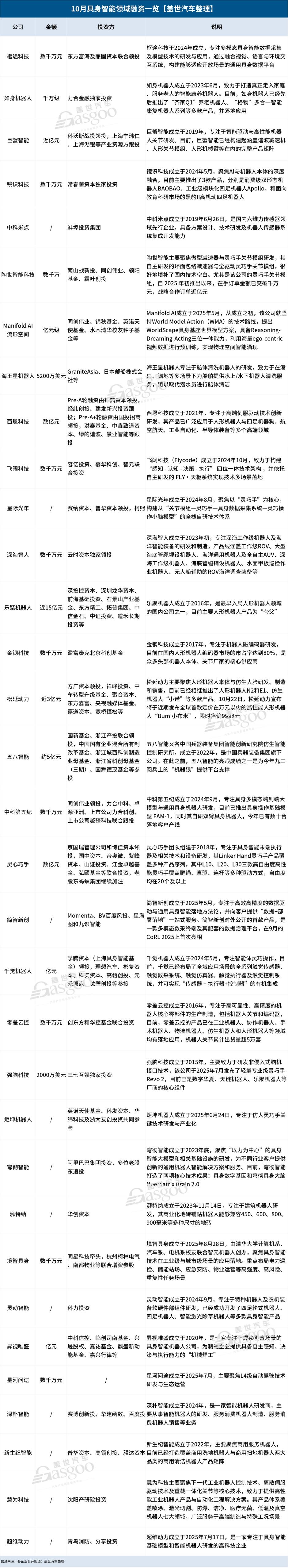
从10月具身智能赛道的融资态势来看,行业呈现“头部企业虹吸效应显著、细分赛道多点开花”的鲜明特征。据盖世汽车统计,10月在具身智能机器人及相关核心技术领域,已知披露的融资事件多达33起,市场热度持续高涨。其中,乐聚机器人凭借近15亿元的Pre-IPO轮融资,成为当月“吸金王”。
这家与宇树同期成立的机器人公司,凭借覆盖“大脑-小脑-操作系统-本体”的全栈技术体系,已陆续推出AELOS、ROBAN、KUAVO等产品,并在科研、商业、工业、家庭等场景实现批量交付应用,成功跻身行业头部。其中,KUAVO(夸父)作为乐聚联合华为推出的人形机器人,不仅搭载了华为盘古具身智能大模型5.0,更是国内首款搭载开源鸿蒙系统的机器人。
图片来源: 乐聚机器人
随着Pre-IPO轮融资顺利完成,乐聚机器人迅速启动上市进程,已于近日在深圳证监局办理IPO辅导备案登记,正式向资本市场发起冲刺。
在此之前,宇树刚刚完成二次改名,并经由辅导机构中信证券提交了第一期辅导工作进展情况报告,按照计划,宇树将于年内提交IPO。另外,智元机器人因反向收购上纬新材,也一直被外界认为欲闯关IPO。接下来,就看这三家人形机器人“独角兽”谁将最先登陆资本市场。
除了乐聚机器人,五八智能、灵心巧手在最新融资中也取得了不错成绩,双双斩获数亿元融资。其中,五八智能在10月完成了首轮约5亿元战略融资。该公司是中国兵器装备集团旗下的机器人公司,专门从事仿生智能机器人及感知交互技术研发和产业化,包括人形机器人、行业级四足机器人、机器人智能等。今年九三阅兵上亮相的“机器狼”,便是采用了五八智能的Q20A四足机器人作为平台支撑,实力可见一斑。
灵心巧手则主要聚焦灵巧手研发,主要产品是Linker Hand系列,包括L10、L20、L30、O6等,其中前三款高性能灵巧手覆盖腱绳、直驱、连杆等多种驱动方式,自由度均在20个及以上。而Linker Hand O6,采用了小型化、轻量化设计,在尺寸接近女性手部的同时仅重370g,具备6个主动自由度和11个总自由度。
图片来源:灵心巧手
据官方公布数据,目前灵心巧手Linker Hand系列月订单已突破千台,占全球高自由度灵巧手市场80%以上的份额,服务超百家头部企业及机构,包括荣耀、中兴、美的、富士康等,以及斯坦福、剑桥、清华北大等多个实验室。
另外,在关节模组、数据处理、具身大模型、伺服驱动器、编码器、触觉传感器等核心技术领域,也有一批企业获投。整体来看,目前具身智能机器人赛道融资格局呈现“本体主导、部件多元”的特点,即机器人本体厂商仍然是资本扎堆的核心圈,同时各零部件赛道融资热度亦持续攀升。
特别是灵巧手,作为人机交互的核心载体,更是当下资本竞逐的焦点赛道。
据盖世汽车梳理发现,除了灵心巧手,10月灵巧手赛道还有强脑科技、陶世智能、星际光年、炬坤机器人等多家企业斩获新融资。其中,强脑科技获得了三七互娱的2000万美元投资,陶世智能完成数千万元Pre-A轮融资,其他两家未公布具体融资额。
这一投资热潮背后,暗藏着深刻的产业发展逻辑——作为具身智能机器人实现精细操作的核心执行单元,灵巧手的技术突破直接关乎机器人与物理世界交互的精度、深度与广度。
从工业产线对精密零件的微米级装配,到医疗场景下替代人手完成高难度微创手术,再到家庭服务领域对餐具、衣物等柔性物体的自适应抓取,灵巧手的运动控制精度、多模态感知能力及负载性能,正成为衡量机器人实用价值的核心标尺。
因此,当前资本对灵巧手赛道的密集布局,本质上也是对“机器替代人手”这一产业升级逻辑的押注——只有突破灵巧手的技术瓶颈,才能真正实现具身智能机器人从“人机协作”向“人机替代”跨越,进而重构各行各业的生产范式。
垂直场景百花齐放,通用能力亟待突破
纵观具身智能机器人领域,尽管当前核心技术迅猛迭代,各大厂商新品迭出、订单不断,但从实际应用场景来看,整体依然遵循“先专用后通用”的发展路径,逐步渗透至各行各业,这一趋势与当初高阶自动驾驶的落地应用过程如出一辙。
比如,智元机器人在商用层面,就率先针对讲解接待、文娱商演、工业智造、物流分拣、安防巡检、商用清洁、数采训练、科研教育八大场景推出了定制化解决方案。“这八个场景是我们今年最关键的应用场景,然后逐步从To B走向To C,进入家庭。”智元机器人合伙人、高级副总裁姜青松表示。
千寻智能相关负责人此前谈及公司未来十年的发展轨迹,亦明确表示:先工业,再商业,后家庭。具体而言,即未来一两年先聚焦工业,实现单一工位响应作业;三五年内进入商业服务,可以进行多任务协同;最终十年左右迈向家庭场景,可以灵活响应开放指令。
在产业共识的推动下,除了最终进入千家万户的具身智能机器人外,专注于各垂直场景的具身智能解决方案同样成为资本关注的焦点。
银河证券此前就明确表示,看好中短期具身智能机器人在工业物流,包括仓储、搬运、分拣、缝纫、质检等环节,以及机构养老、转炉炼钢、石油化工、电力巡检等特种环境的应用,长期走进家庭。
具体到10月,专注于康养场景的如身机器人、致力于建筑机器人研发的湃特纳、深耕焊接机器人领域的昇视唯盛、聚焦船舶清洁机器人的海王星机器人、专注于特种水下机器人研发的深海智人,以及致力于工业场景的慧为科技,均成功斩获新一轮融资。
图片来源: 如身机器人
其中,如身机器人9月刚刚斩获道彤投资独家注资的数千万元天使+轮融资,10月紧接着又拿到了力合金融独家投资的千万级天使++轮,足可见资本对其整体实力以及背后所代表的智慧康养市场潜力的认可。
当前,伴随着全球人口老龄化趋势以及专业护理人员短缺加剧,与此同时政策对智慧养老产业的扶持,多重因素叠加,使康养机器人具备广阔市场前景。据国金证券测算,未来5年内中国养老机器人市场规模有望突破170亿元。而在2020年,这一规模尚不足40亿元。
海王星机器人则在最新一轮融资中成功获得5200万美元,投资方包括Granite Asia、日本邮船株式会社等。该公司成立于2019年,专注于船体清洗机器人的研发,在港口、锚地等多场景为船舶提供水上及水下机器人清洗服务,以取代潜水员进行船体清洁工作。目前,海王星机器人已在亚洲61个港口提供服务,覆盖了约70%的国际航运航线。
这一成绩背后,船体清洗机器人通过替代传统的人工潜水作业,不仅大幅提升了作业效率,还能有效规避潜水员在高空和深水作业中的安全风险,因此被认为具有广阔市场前景。据QY Research预测,到2031年,全球船体清洁机器人市场规模将达到4000万美元。
图片来源: 深海智人
由此可以看出,无论康养还是船体清洗,包括建筑、焊接等垂直场景,机器人发展的核心驱动力均源于解决行业痛点、满足特定需求。甚至从某种程度上讲,相较于普通家用场景,垂直领域对具身智能机器人的需求更为迫切。尽管这些场景对机器人技术的要求各有侧重,但最终目标实则都指向更高的智能化、专业化和实用化水平。
更何况,通用具身智能在落地过程中还面临诸多挑战,包括传感器等关键硬件性能不足、核心部件成本高昂、数据匮乏制约模型训练、复杂任务泛化性差等问题。
特别值得关注的是,数据缺口已成为制约通用具身智能发展的关键瓶颈。对于具身智能机器人而言,强大的泛化能力是实现多场景灵活应用的核心要素,而这背后离不开大模型的有力支撑。回顾大语言模型的发展历程,正是海量互联网数据的持续投喂,才催生了智能涌现的质变。依循相似的技术逻辑,通用具身智能同样依赖庞大的数据训练基底。
然而,现实困境在于,通用具身智能所需的数据具有极强的场景特殊性,需要采集物理交互中的高维动态数据,诸如物体表面摩擦系数、材料应力变化、精准力度控制等,这些均需依赖精密传感器和硬件设备在真实场景获取,而无法像互联网数据那样被廉价、大规模地采集和标注。
正是这种数据获取的“碎片化”与“高成本”特性,使得当前具身智能在通用能力上进展缓慢,难以像大语言模型那样通过海量数据快速迭代实现突破。
破除数据壁垒,机器人“培训班”全国开花
对于具身智能机器人而言,如何低成本、高效地获取并整合跨场景数据,已成为突破当前通用具身智能发展瓶颈的关键。
目前,业界主要有两种方式获取数据:真机采集与仿真合成。其中,真机采集虽然能提供最接近真实场景的数据,但其成本非常高昂,并且整个采集过程效率较低,难以满足具身智能的快速迭代需求。而仿真合成技术虽然可以有效降低数据获取成本,提升生成效率,但其所生成的数据往往又难以完全弥合“虚拟-现实”之间的性能差距,特别是在真实性、多样性和复杂性方面,仍无法充分满足当前大模型对高质量训练数据的严格要求。
因此,为了应对数据短缺与质量不足的双重挑战,当前众多本体厂商都在积极推进多方生态合作,目标通过加速具身智能机器人在工业、服务、家庭等多个场景的落地应用,快速积累数据,不断提升具身智能的泛化性。
与此同时,为系统解决数据供给问题,各地也在积极投入建设大型具身智能“培训班”,旨在通过构建更完善的数据基础设施,支持高质量数据的采集、生成与管理,从而推动整个行业向标准化、规模化发展。
图片来源:谋先飞
10月30日,全国首个全链条自主可控的机器人仿真训练场在武汉东西湖区启用。据了解,该机器人训练场由东西湖区与北京谋先飞技术有限公司共同打造,基于自研物理引擎MotrixLab,构建了家居、商超、物流等多领域虚实结合训练场景,用于机器人数据采集、仿真训练等。目前,已有宇树、睿尔曼、星海图、加速进化、松延动力等多家头部机器人设备接入MotrixLab进行试训。
10月21日,广东省印发《广东省人工智能赋能制造业高质量发展行动方案(2025—2027年)》,其中也明确提出支持广州、深圳等地市建设具身智能训练场体系,提供数据训练和验证支撑。
9月底,北京石景山人形机器人数据训练中心启动运行。据悉,该训练中心主要面向家庭生活、工业智造等场景开展训练,每年可产出超过600万条高质量真实应用数据。而通过与苏州、济南、合肥、郑州等多地训练场紧密联动,该项目已构建起月产能达5000小时的全国数据中枢。
同月,“上海虚实融合具身智能训练场标准化试点”正式获批立项。据了解,该项目采用“1+N”模式,以上海国地中心主训练场为核心、联合河南、江苏、北京石景山、深圳、重庆、河北、陕西、吉林等全国各分训练场,共同开展标准化建设。预计2025年归集真机高质量数据15万小时,年产能超百万小时。
图片来源:杭州市投资促进局
除此之外,还有青岛、杭州、河南、合肥等地,都在积极推进类似的训练场建设,目标通过构建“数据采集 - 算法训练 - 场景验证” 的完整闭环,加速具身智能迭代与应用。
伴随着这些训练场的陆续落地,为具身智能提供更多高质量数据的同时,也标志着该行业正从 “技术驱动” 向 “数据 + 技术双轮驱动” 的转型。过去,机器人企业的竞争力更多取决于算法或硬件的单点突破;而未来,“数据壁垒” 将成为新的竞争高地—— 谁拥有更丰富、更优质的场景数据,谁更有望在具身智能的 “军备竞赛” 中占据先机。
结语
回顾10月具身智能机器人赛道的融资情况,其背后呈现出一条清晰的逻辑脉络:头部企业通过融资加速规模化,细分赛道在垂直场景中积极探索商业闭环,而超级训练场的陆续落地应用则正为全行业努力破解数据难题。
这场由资本、技术和基础设施建设共同驱动的产业变革,本质上是对“具身智能如何重塑产业效率”这一命题的集体探索。
站在行业周期的视角来看,当前的融资热潮与基建浪潮仅仅只是序幕的开端。具身智能机器人的终极价值,在于其成为“AI产业化最后一公里”的关键载体——无论是工业产线的智能化升级,还是家庭服务的“人性化”变革,都离不开“场景理解深度”与“数据积累厚度”的双重支撑。未来,那些能够在垂直场景中有效沉淀数据,并在通用能力上持续实现突破的企业,将更有可能在这场“深水区竞速”中脱颖而出。
*版权声明:本文为盖世汽车原创文章,如欲转载请遵守 转载说明 相关规定。违反转载说明者,盖世汽车将依法追究其法律责任!
本文地址:https://auto.gasgoo.com/news/202511/7I70436575C601.shtml
 
联系邮箱:info@gasgoo.com
求职应聘:021-39197800-8035
简历投递:zhaopin@gasgoo.com
客服微信:gasgoo12 (豆豆)
新闻热线:021-39586122
商务合作:021-39586681
市场合作:021-39197800-8032
研究院项目咨询:021-39197921
