众所周知,根据工信部、财政部、税务总局联合发布的公告,2026至2027年新能源车购置税,将从全额免征调整为减半征收。这意味着,自2026年1月1日起,消费者购买新能源车所需的成本,每辆要比以前多出1.5万元。
而最近一段时间,中国车市俨然打响了一场愈演愈烈的“兜底之战”。
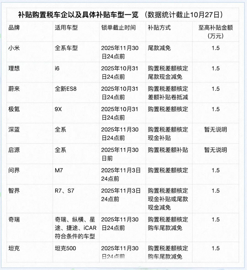
以小米为例,考虑到部分车主担心车辆因跨年交付可能导致其享受的购置税优惠减少,其正式官宣了跨年购置税补贴方案。
具体来看,凡在2025年11月30日前完成锁单的车主,若因官方原因导致车辆在2026年交付,可享受购置税补贴,确保车主不因购置税政策变动,增加额外支出。
反观深蓝,同样做出了类似的承诺。
即在11月30日24点前完成锁单的全系车辆,非客户原因导致该锁单配置的车辆在2026年开票交付,可享受跨年购置税差额补贴。
至于极氪,也针对刚刚上市不久的9X,推出了相关福利。
在2025年10月31日(含)前完成锁单的订单,若因官方原因在2026年开票交付,用户可享受购置税差额补贴,补贴金额将直接从用户的车价尾款中扣除。
补贴金额以用户的订单在2026年与2025年分别需缴纳的购置税的差额为准,最高不超过15000元。
理想,则将官方助推的目标,框定在了i6身上。
凡在2025年10月31日前完成锁单,如因官方原因,需在2026年完成开票交付,可享受跨年购置税补贴方案。将通过尾款现金减免的形式进行补贴,根据购车配置抵减相应购置税差额,以确保用户无需承担额外的购置税支出。
相比之下,作为这场“兜底之战”真正意义上的发起者,9月20日蔚来全新ES8的上市发布会上,就给大家吃下一颗“定心丸”。
2025年12月31日(含)前完成锁单的订单,每单可获得1张购置税差额补贴券。如因官方原因,2025年完成锁单的订单需在2026年开票交付,消费者可使用购置税差额补贴券抵减车价,至高可抵扣1.5万元。
而除上述几家以外,目前以身入局的参与者,还有启源、问界、智界、奇瑞、坦克等品牌。本周,刚刚上市的腾势N8L,以及Smart全系车型,同样加入到了“兜底之战”当中。
顺势,新的问题应运而生,这场仗为什么要打?在我心中,无外乎有两点原因。首先,还是为了稳固基盘。
明显能够发现,购置税“兜底”,主要针对的还是一些热门车型,交付周期普遍都非常之久。
以全新ES8为例,根据蔚来APP显示,此刻锁单要排到2026年4月才能提车。如此漫长的等待时间,必定会造成潜客的大批量流失。要知道,光是大三排SUV市场,眼下的中国车市就足足盘踞着十几款同类型竞品。
无独有偶,小米YU7入门版,目前预计交付时间为42周-45周。理想i6锁单后,预计交付时间为16周-19周。二者所处的中型SUV市场,同样早已卷成一片红海。
面对眼花缭乱的选择,加之国家补贴退坡在即,大部分消费者必然会调整购车方案,最终出现跑单的情况。
而有了官方兜底,确实能一定程度上缓解锁单用户的焦虑情绪,减少被友商“截胡”的概率。毕竟,对于爆款新车来说,维持源源不断的订单非常重要。
当然,付出的代价,肯定是“割肉让利”。尤其是对于现金储备并不充沛的新势力造车来说,无疑是一次“豪赌”。
其次,主机厂们打响兜底之战,根本目的还是为了年末冲量。
过去,我们都说“金九银十”。今年的中国车市,明显10月的含金量更高。结合汽车流通协会发布的数据,10月上半程的集客情况,相比9月上半程提升35.4%,较9月下半程提升12.3,订单情况相较9月上半程提升13%。
究其背后的“催化剂”,除了新能源车购置税免征马上减半,旧车报废补贴、置换补贴的退坡在即,也让不少长期处在观望之中的刚需用户纷纷开始出手。
换言之,政策的不断助推,叠加车企的纷纷发力,令四季度,整个大盘进入到一种十分亢奋的冲刺状态之中,各个细分板块都在加速放量。
而主机厂们选择祭出自掏腰包的操作,完全称得上顺势而为。
况且,2026年随着各种补贴的减少,对于刚刚打赢“渡江战役”的新能源车,到底会产生多大的影响,相信谁都不敢给出一个精准的预测。
在此之前,大家只能抓住2025年仅剩不多的“政策窗口”,最大限度的去积攒与储备订单,以应对后续未知的诸多挑战。
也恰恰基于这样的背景,完全能够预见的是,接下来肯定会有越来越多的车企,主动参与到“兜底之战”当中,甚至你可以认为是“价格战”的全新表现。
而几天前,写下了一篇标题为《到底什么人还在买油车?终于我悟了》的文章,评论区的激烈讨论让我十分意外。
汇总下来,中心思想直指,“在很多读者眼中,新能源车依旧是政策推动的产物,并非市场与产品推动。”
由此站在另一个角度,主机厂之所以愿意自掏腰包,补贴新能源购置税,本质上也是一种妥协,一种无奈之举。
虽然新能源车零售渗透率稳步迈过了50%大关,但当辅佐该群体向前狂奔的“拐杖”被逐一丢掉,到底还能不能维持之前耀眼的加速度,俨然充满着许多不确定性。
至于问题的答案,2026年马上见分晓。
本文地址:https://auto.gasgoo.com/news/202510/30I70436080C109.shtml
 
联系邮箱:info@gasgoo.com
求职应聘:021-39197800-8035
简历投递:zhaopin@gasgoo.com
客服微信:gasgoo12 (豆豆)
新闻热线:021-39586122
商务合作:021-39586681
市场合作:021-39197800-8032
研究院项目咨询:021-39197921
