在汽车智能化与安全技术快速发展的今天,爆胎监测已成为汽车安全系统的重要一环。
2025年10月30日,在第十三届汽车与环境创新论坛上,森萨塔科技智能轮胎系统技术总监孙琦先生分享了爆胎监测胎压传感器的最新研发成果与应用实践,系统介绍了爆胎监测技术的背景、开发历程、关键技术挑战及解决方案,为行业提供了提升行车安全的技术新路径。
孙琦指出,爆胎是高速公路交通事故的重要诱因,尤其在商用车高速过弯时极易导致翻车。森萨塔开发的爆胎监测胎压传感器能在爆胎发生后极短时间内识别并上报信号,助力车辆电子稳定系统快速响应,显著提升行车安全。他强调,该技术的核心在于“任何工况下不误报、不漏报”,并在此基础上追求最短系统响应时间。
孙琦 | 森萨塔科技智能轮胎系统技术总监
以下为演讲内容整理:
爆胎事故危害与监测必要性
图源:演讲嘉宾素材
根据公安部2023年统计数据,高速公路交通事故中因爆胎直接导致的比例高达13.2%,涉及3124起事故。尽管胎压监测系统的普及已大幅降低爆胎风险,但在重载车辆高速过弯等极端场景下,爆胎仍可能引发车辆失衡甚至翻车。为此,森萨塔自2013年起与欧洲商用车企合作,启动爆胎监测胎压传感器的研发,旨在通过实时监测与快速报警,为车辆控制系统争取关键响应时间。
爆胎监测系统的关键技术需求
图源:演讲嘉宾素材
爆胎监测系统需满足三大核心要求:一是在任何工况下不出现误报,避免因错误信号触发非常规制动导致危险;二是不出现漏报,确保爆胎时系统能及时介入;三是响应时间尽可能短,且必须在确保不误报、不漏报的前提下优化。为实现这一目标,森萨塔采用了分级报警策略,将爆胎报警分为不同等级,使ESP系统可根据实际情况采取相应的稳定控制措施。
森萨塔爆胎监测传感器的开发历程
图源:演讲嘉宾素材
森萨塔于2015年取得首项爆胎监测相关专利,2016年推出首款商用车爆胎胎压传感器并在欧洲多家车企实现量产。2022年,应中国乘用车市场需求,启动乘用车爆胎传感器的开发,并于2023年实现量产。中国也成为全球首个在乘用车领域实现爆胎监测与底盘控制技术整合的市场。
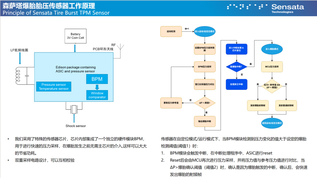
爆胎监测传感器的工作原理与测试验证
图源:演讲嘉宾素材
森萨塔爆胎传感器特殊的传感器芯片,芯片内部集成了一个独立的硬件模块BPM,用于进行快速的压力采样,在爆胎发生之前无需主芯片的介入,这样可以大大的节省功耗。当检测到压力变化超过阈值时,系统触发中断并启动二次采样验证,确认爆胎后会快速发送爆胎射频帧。接收器优先处理该信号并转化为高优先级报文,发送至车辆控制系统。
图源:演讲嘉宾素材
为验证系统可靠性,森萨塔构建了专用测试台架,模拟不同爆胎速率与路况下的压力曲线。测试表明,车辆经过坑洼路段时轮胎压力波动最高可达35kPa,而爆胎初期的压力变化约为30kPa/50ms。通过将爆胎触发阈值设为30kPa、确认阈值设为40kPa,并结合双重采样与中断机制,系统有效避免了误报与漏报。
关于森萨塔科技
森萨塔科技是一家拥有百年历史的全球化工业科技公司,长期专注于汽车、重型车辆等领域的任务关键型传感器研发与制造。在轮胎压力监测系统(TPMS)领域,公司凭借深厚的技术积累,开发出具备爆胎监测功能的专用传感器,通过独特的硬件架构与算法设计,在确保零误报、零漏报的前提下实现毫秒级响应,为车辆主动安全系统和底盘控制提供关键数据支撑,目前该技术已在全球多家主流车企实现量产应用。
(以上内容来自森萨塔科技智能轮胎系统技术总监孙琦先生于2025年10月30日在第十三届汽车与环境创新论坛发表的题为《爆胎监测胎压传感器的开发与应用》的演讲。)
本文地址:https://auto.gasgoo.com/news/202511/27I70437966C106.shtml
 
联系邮箱:info@gasgoo.com
求职应聘:021-39197800-8035
简历投递:zhaopin@gasgoo.com
客服微信:gasgoo12 (豆豆)
新闻热线:021-39586122
商务合作:021-39586681
市场合作:021-39197800-8032
研究院项目咨询:021-39197921
