6月27日上午,由工业和信息化部电子司、重庆市经济和信息化委员会、中国电子商会、中国汽车工程学会指导,中国汽车工程研究院股份有限公司、中国汽车信息化推进产业联盟、重庆市招商投资促进局、北京中汽智联科技有限公司共同主办的2022中国智能网联汽车创新成果大会 (CICVIAC2022) 在重庆正式启幕。
IAE智行众维™受邀出席此次大会,研发副总经理高彪在“车路协同(V2X)系统解决方案与应用场景”分论坛上分享了《数字孪生场景工场助力智能网联应用场景落地》。
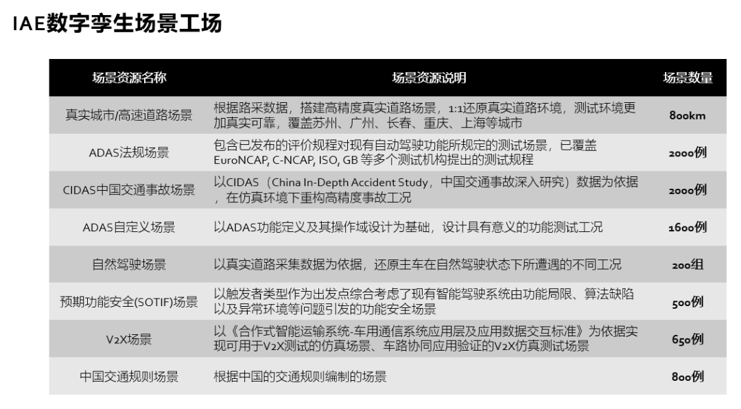
高彪在演讲中指出:科学有效的仿真测试手段将加速智能网联汽车产品研发、测试验证和安全落地,如何高效搭建高覆盖度且精准的仿真测试场景并映射无限丰富的真实世界是关键。IAE智行众维™基于先进的X-in-Loop®技术体系,以数据驱动和场景覆盖为目标,构建“水母“数字孪生场景工场,实现从海量场景仿真到极限场景验证的技术闭环和数据闭环。IAE智行众维™目前已构建并推出超过7000组仿真场景库,均在仿真环境下实际可用,涵盖城市级数字孪生、自然驾驶、国内外法规标准、CIDAS交通事故复现、功能安全及预期功能安全、V2X等等。
IAE智行众维™推出的“水母“数字孪生场景工场已广泛应用于主机厂、Tire1、第三方检测机构、科技公司以及各地智能网联测试示范区等,从场景数据的采集、处理、筛选,到批量化、自动化的仿真场景生产,从标准化到定制化,从有效性验证到海量场景的自动化测试,从搭建测试服务平台到评价体系的全面建设,IAE“水母”数字孪生场景工场帮助行业构建具有高精度、高置信度、高覆盖、高鲜度特征的数字孪生仿真测试(海量)场景数据库,满足智能网联汽车开发验证和大规模商业化落地的训练、测试验证和评价的需求。大会同期,IAE智行众维™ X-in-Loop® 智能网联仿真测试技术和产品体系荣获“中国智能网联汽车技术创新成果”奖。
IAE —— 让未来加速到来
IAE 智行众维™是智能驾驶仿真测试领域的专业服务商。公司成立于2018年12月,总部位于中国苏州,在国内和欧洲设有技术研发中心。公司核心团队由国内外资深专家、来自清华等高校、主机厂和互联网领域的专业技术和管理人才组成,致力于打造专业的智能驾驶仿真测试技术体系和全栈式解决方案。
公司从满足行业共性需求角度出发,打造和完善从海量场景仿真到极限场景测试的技术闭环和数据闭环体系,帮助企业用更集约的资源,更快、更精、更优地实现智能网联汽车测试验证的目标,助力产业更快、更安全的商业化落地。公司研发的以数字孪生仿真场景工场、云算力海量仿真SaaS平台和整车在环技术(VaHIL®等)等为代表的IAE X-in-Loop®产品和技术体系,已广泛服务于国内外主机厂、零部件企业、科技创新企业、研究院所、第三方检测机构和政府智能网联测试示范区等客户。
总部电话:+86(0)512 668 36566
官方网站:www.iae-icv.com
*版权声明:本文为企业供稿,供稿企业对文章观点及内容合规性负责。如有疑义或转载需求,请联系供稿企业。
本文地址:https://auto.gasgoo.com/news/202207/4I70306363C601.shtml
好文章,需要你的鼓励
联系邮箱:info@gasgoo.com
求职应聘:021-39197800-8035
简历投递:zhaopin@gasgoo.com
客服微信:gasgoo12 (豆豆)
新闻热线:021-39586122
商务合作:021-39586681
市场合作:021-39197800-8032
研究院项目咨询:021-39197921
